筆者到了每家公司都必吵,逃生門可不可設門禁或上鎖。如果不鎖直覺反應會是很容易把公司資產偷走。這麼想都很正常,管理者心態擔心被偷比失火逃生還重要。如果以這兩種機率來說,被偷及失火!我們用膝蓋想一定是被偷機率比失火還要高出很多,被偷物品會有金錢上的損失,相關部門要開始改善,產品不被偷…..
再者,管理者會比職安了解法規嗎?沒有,他們一定沒有職安懂政府法規。
職安工作專業領域其中之一就是政府的法規熟悉度,不用熟背,但要瞭解法規有那些,清楚快速的找到並透過 AI 解釋幫你整合,快速讓管理者瞭解那些是違法,又怎麼做才合法等…。
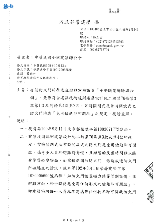
我們回到逃生門的主題,在109年10月12日内政部營建署 函 有關防火門於逃生避難方向設置「手動斷電解除磁扣鎖」是否符合建築法,答案:是否定的。詳述查閱此函文。


基本上,如果你發現公司中的逃生門,如果有上鎖或者門禁鎖住安全門,都是違反此函文精神。在業界中逃生門的解方有很多的偏方,其中是有裝設門禁逃生門,有安裝消防連動以及緊急壓扣,在警報動作時就會解除門禁,這時又會問,應該可以了吧!當然還是違規,那如果不是火災意外發生,是地震,消防連動是不會有動作的。那有「緊急壓扣」這個解法,總可以了吧,可以用人為手動開啟,然而要多一個動作也不行。
我們想像一個狀態,人在面對緊急狀況時,身體的「戰鬥或逃跑反應」(fight-or-flight response) 會啟動,腎上腺會迅速釋放腎上腺素等壓力荷爾蒙 (Google AI)。人可能因為緊急逃跑,但人會因為缺失逃生資訊或者不熟悉逃生門如何開啟門,而造成憾事發生。
所以為什麼函文要特別說明「免用鑰匙即可開啟」,因人遇到突發狀況時,常常會到處亂串,如果消防連動又沒有動作,逃生門又打不開,逃生者又不知道有緊急壓扣,一連串的巧合發生。這時候逃生者只能上天保佑了。
如果身為職安的你,這時你該做什麼 ?
- 員工教育訓練(新訓/在職訓/消防演練);
- 向管理者或者主管提供違反事項的說明及未來應如何改善評估報告;
- 等待時機,等客戶或者驗證機構來稽核,所開的缺失改善。
在逃生門設置正確作法如下,對於逃生門的作法還有困擾的工作者供大家參考:
- 最簡單方式就是不上鎖,門上有警示(說明:逃生門,不供正常出入使用)以及開門時會有警報聲連通中控室為提醒,另外加裝監視器。
- 逃生加裝門禁,對於門禁上方的磁力鎖的磅數不能安裝太高,那磅數要多低呢?是一個女生在緊急應變時可以用力推開的磅數。
- 逃生門不上鎖,在外及內門前方加裝紅外線,如果有人企圖要推開逃生門,一定會碰觸到紅外線,通報設備開始警示作用。
結論:
- 逃生門在緊急時作為逃生一個管道,火災或者其他緊急事件的發生風險機率是非常的低,所以逃生門在有些場域是不重視或甚至忽視,拿來堆放物品或者上鎖,而造成憾事發生。
- 社會進步是教訓所帶來,之前有太多人及消防隊員死於火場,才會有後續的改革,現在對於消防演練及逃生動線設計都不再是作假,因為有多的眼淚及痛苦在裡面。大多人消防失火關念還停留在小學的年代的思維是致命的錯誤。想對消防逃生有興趣可以看看 : <TED中文>文字稿:千萬別信這三個消防逃生「常識」!|蔡宗翰
https://www.ted.com/pages/tedinchinese-transcripts-tsaitsung-han2015 - 範圍縮小到我們所待的公司,如果在工作現場的職安不用等到事情發生才來改進。可以從自己出發,微小的改變開始,降低風險。比如說做份PPT報告逃生門改善計劃,告訴管理者優勢及劣勢的比較,或許你會說怎麼可能聽你說,你是什麼腳啊!但如果你都不說或反應,是不是這個責任永遠在你身上,除非你不幹了。
- 那我只能問你的工作的意義是什麼?
參考文獻
- <TED中文>文字稿:千萬別信這三個消防逃生「常識」!|蔡宗翰
https://www.ted.com/pages/tedinchinese-transcripts-tsaitsung-han2015 - 内政部營建署函文 營署建管字號 1091209655號